
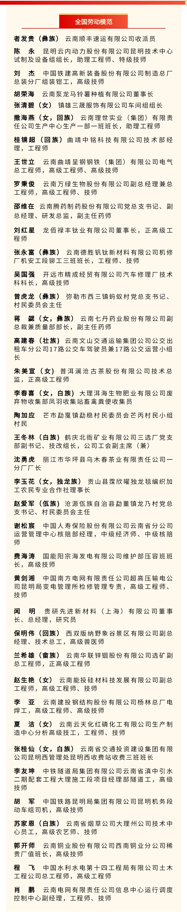
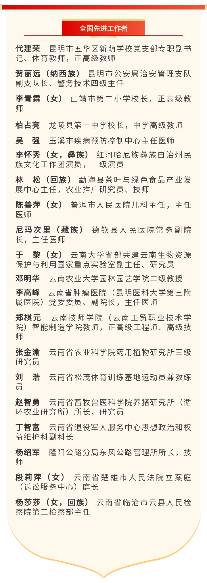
4月28日上午,庆祝中华全国总工会成立100周年暨全国劳动模范和先进工作者表彰大会在北京举行,全国2426人受到表彰,包括1670名全国劳动模范、756名全国先进工作者。在这次表彰大会上,云南共有59人获得殊荣,其中全国劳动模范39名,全国先进工作者20名。(完)


【纠错】
【责任编辑:徐华陵】

4月28日上午,庆祝中华全国总工会成立100周年暨全国劳动模范和先进工作者表彰大会在北京举行,全国2426人受到表彰,包括1670名全国劳动模范、756名全国先进工作者。在这次表彰大会上,云南共有59人获得殊荣,其中全国劳动模范39名,全国先进工作者20名。(完)

